上海工程技术大学电子电气工程学院2025考研招生简章

2024/9/23 16:32:32 来源: 网络
分享:

  在大家都在“逆向考研”的时候,我们进行院校选择时,要着重去关注到院校的研究生报录比。招生人数、往年录取人数都是是衡量考研专业报考难度的重要指标,海天考研梦想集训营老师为大家整理汇总了上海工程技术大学电子电气工程学院2025硕士研究生招生简章如下,助力2025考研生择校择专业,具体专业情况如下:

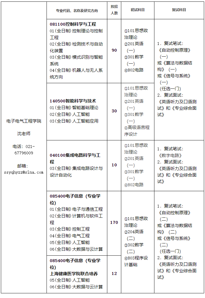
  2025年电子电气工程学院研究生招生专业目录

1.png

  注:2025年学校招生专业及人数等信息以教育部最终下达的相关信息为准。

  2025年电子电气工程学院研究生招生考试参考书目

2.png

飞跃计划线上网络课.png

  公告详见:https://seee.sues.edu.cn/_t189/zsxx/list.htm

  以上就是“上海工程技术大学电子电气工程学院2025考研招生简章的相关内容,光专注考研择校不行,也要注重考点的复习。如果同学们有任何关于考研备考和辅导课程相关问题,可随时咨询在线咨询老师,海天考研辅导老师为同学们发布及时有效的考研干货备考资料和考研讯息,可继续关注海天考研网。

中间广告图.jpg

活动专题